Uploads by Patrik
This special page shows all uploaded files.
| Date | Name | Thumbnail | Size | Description | Versions |
|---|---|---|---|---|---|
| 15:32, 2 February 2017 | 2015 04 Software Design Engineer.pdf (file) | 230 KB | 1 | ||
| 15:26, 2 February 2017 | Developer Embedded Software.pdf (file) | 232 KB | 1 | ||
| 15:24, 2 February 2017 | 2016 06 Guiliani Produkt Manager Frankfurt.pdf (file) | 241 KB | 2 | ||
| 08:12, 31 January 2017 | Screeen CallApplicationAPI1.png (file) | 84 KB | 1 | ||
| 07:58, 31 January 2017 | Screen DataPool Window.png (file) | 23 KB | 1 | ||
| 07:53, 31 January 2017 | Screen DataPool1.png (file) | 86 KB | 1 | ||
| 15:19, 26 January 2017 | CustomExtensions Dependencies.png (file) | 149 KB | 1 | ||
| 15:05, 26 January 2017 | Guiliani Event Flow.png (file) | 141 KB | 1 | ||
| 15:35, 23 January 2017 | Renesas RZ G web.jpg (file) | 129 KB | 1 | ||
| 15:28, 23 January 2017 | RZ A web.png (file) | 361 KB | 1 | ||
| 14:56, 23 January 2017 | Guiliani-Platforms-SAM4S-EK2 web.jpg (file) | 108 KB | 1 | ||
| 14:48, 23 January 2017 | Rx63n.jpg (file) | 62 KB | 2 | ||
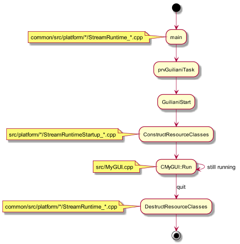
| 13:28, 23 January 2017 | StreamRuntime.png (file) | 26 KB | 2 | ||
| 16:01, 20 January 2017 | QSPI Bootloader.png (file) | 12 KB | QSPI Bootloader Sequence | 1 |